新冠肺炎疫情防控期間復工復產支持政策摘編(第3期)

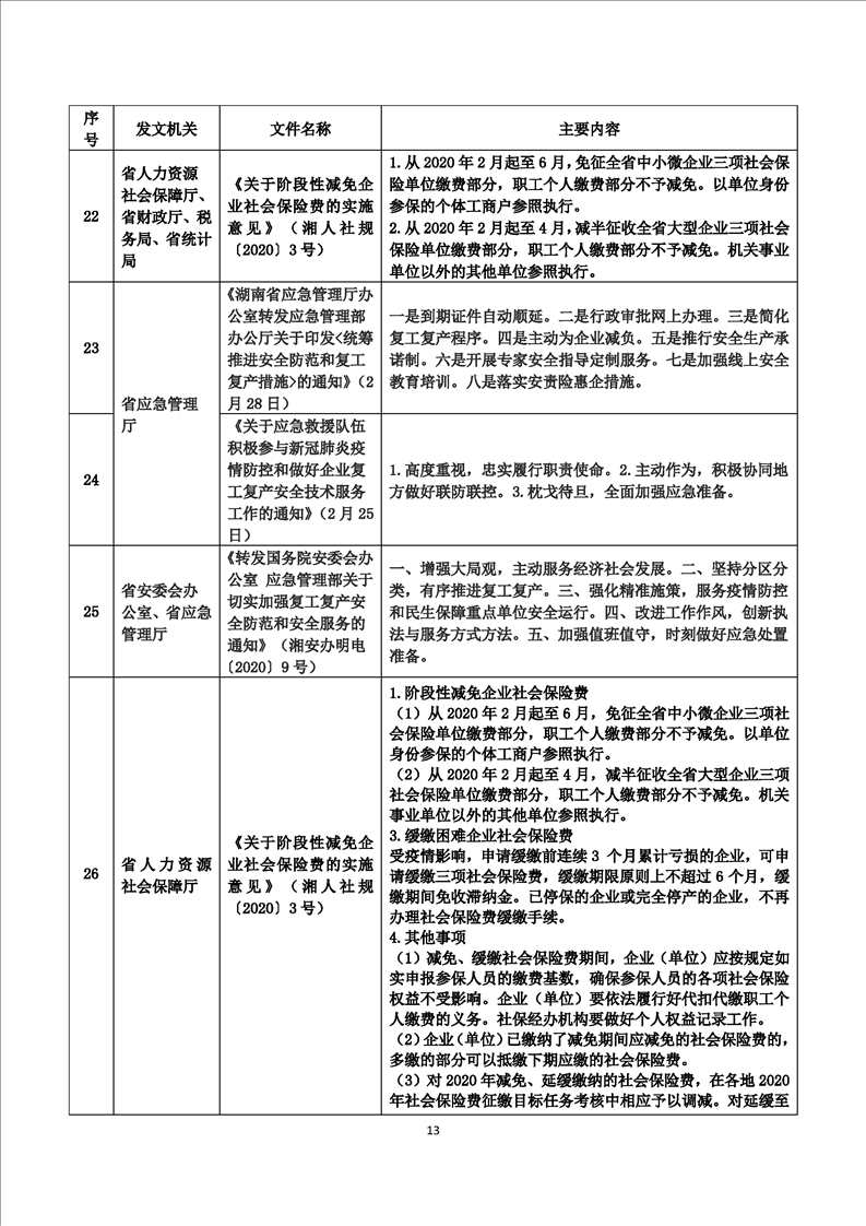
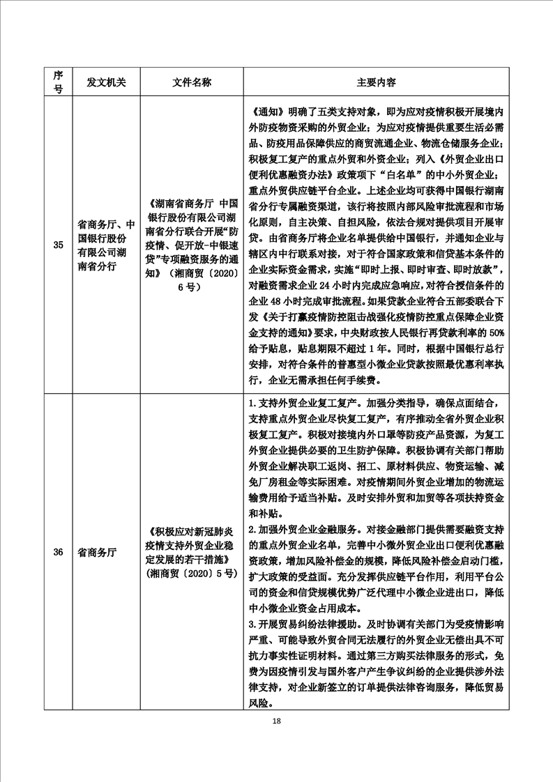
發布時間:2020-03-13 16:40信息來源:懷化市人民政府門戶網站